科学城片区都会更新项目(标段一:科学城片区生态治理二期建设项目,,,,,标段二:科学城松林坡、科曦生态修复项目)已具备招采条件,,,,,凭证项目现真相形,,,,,现决议接纳挂网比选的方法确定可行性研究报告体例工程咨询效劳单位,,,,,并诚邀切合资格条件的潜在比选申请人加入本项目的比选。。。。。我公司将按果真、公正、公正的原则对加入比选申请的单位举行评审,,,,,择优选择中选人。。。。。
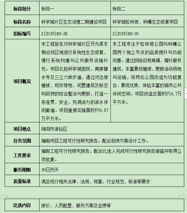
1.1 项目基本情形

1.2 资格要求
1.2.1一样平常要求:具有自力企业法人资格。。。。。
1.2.2资质要求:具备工程咨询效劳能力,,,,,在天下投资项目在线审批羁系平台中的“工程咨询单位名录”备案(专业需包括: 市政公用工程)。。。。。
1.2.3业绩要求:近3年(2022年1月1日至今)正在体例或已完成1个类似业绩,,,,,类似业绩指为市政公用工程建设项目体例可行性报告业绩。。。。。
1.2.4财务要求:无。。。。。
1.2.5信誉要求:不保存限制比选申请的情形。。。。。
1.2.6本项目不接受团结体比选申请。。。。。
1.2.7各比选申请人均可就上述标段举行比选申请,,,,,但可中选的标段不凌驾2个。。。。。
1.3获取比选文件
1.3.1 请有意加入本项目比选的申请人,,,,,携带
①有用的单位证实文件复印件(包括但不限于营业执照、执业允许证等)
②1.2.2所要求的备案证实质料截图
③公司先容信及经办人身份证复印件
上述证实质料须加盖比选申请人鲜章,,,,,到绵阳市涪城区涪城路76号1406室报名、获取比选文件,,,,,文件售价为人民币150元,,,,,售后不退。。。。。
1.3.2 比选申请人应按划定,,,,,在2025年12月11日17:00时条件交比选申请包管金。。。。。标段一:3000元(大写:叁仟元整);;;;;标段二:2000元(大写:贰仟元整)。。。。。包管金必需通过比选申请人的基本账户,,,,,以银行现金转账方法提交。。。。。
1.3.3报名时间不少于3个事情日。。。。。各比选申请人报名时间为:从2025 年12月5日起至2025年12月9日的逐日上午9:00-12:00时、下昼13:00-17:00时,,,,,周末及法定节沐日除外。。。。。
1.4最高投标限价及报价要求
1.4.1 最高投标限价(含税总价,,,,,税率按6%盘算)
标段一:16.2965万元;;;;;标段二:10.4064万元。。。。。
1.4.2 报价要求:报价唯一,,,,,一次性报价。。。。。报价为含税总价,,,,,报价不得高于或即是最高投标限价,,,,,不然作为不响应比选文件处置惩罚。。。。。
1.5 比选申请文件递交
1.5.1比选申请文件递交阻止时间为:2025年12月12日9: 30时。。。。。
1.5.2比选申请文件递交所在为:绵阳市涪城区涪城路76号508室。。。。。
1.5.3比选申请文件递交方法为: 现场递交 。。。。。逾期送达、未送达指定所在或未按第二章比选申请人须知第38条要求送达的,,,,,其比选申请文件不予吸收。。。。。
1.6 宣布前言:本次比选通告在绵阳市人民政府、绵阳日报〔含绵阳新闻网涪江视察(客户端)〕、西蜀网、绵阳市国有资产监视治理委员会网站、绵阳市投资控股(集团)有限公司网站宣布。。。。。
1.7 联系方法
比 选 人:BB电子·(china)有限公司官网
地 址:绵阳市涪城区涪城路76号
邮 编:621000
联 系 人:彭女士
联系电话:0816-2295563